![]() |
风淋室专题 佰伦风淋室已荣获多项国家专利! |
![]() |
服务热线:苏小姐 181-02663890 黄先生 135-70963007 |
产品分类
热门文章排行
风淋室进出门程序参考
发布时间:2016-06-14 07:55:08 浏览:8085
很多风淋室用户朋友经常在问佰伦小苏的一个问题:风淋室的正确进出门程序是怎么样的呢?今天就我代表佰伦净化公司给大家整理一下相关问题供大家参考:
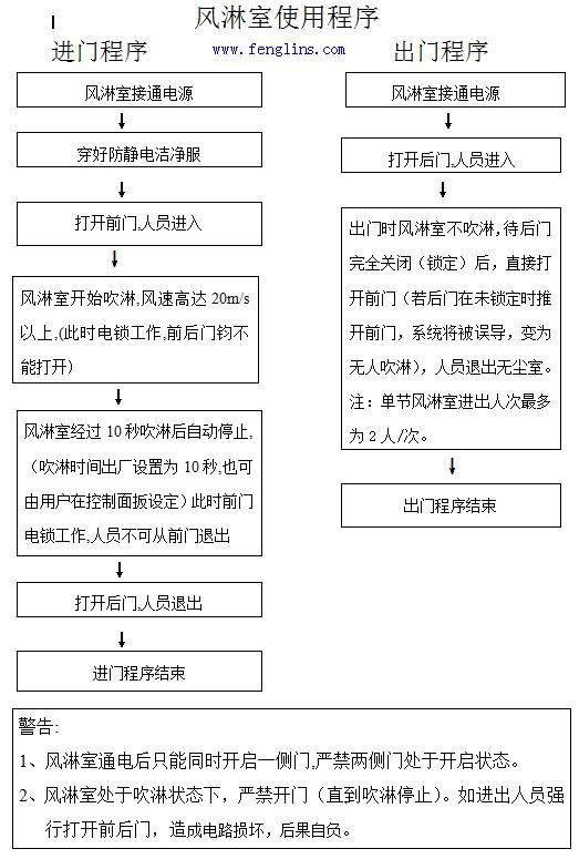
进门程序
风淋室接通电源
穿好防静电洁净服
打开前门,人员进入
风淋室开始吹淋,风速高达20m/s以上,(此时电锁工作,前后门钧不能打开)
风淋室经过10秒吹淋后自动停止,(吹淋时间出厂设置为10秒,也可由用户在控制面扳设定)此时前门电锁工作,人员不可从前门退出。
打开后门,人员退出
进门程序结束
警告:
1、风淋室通电后只能同时开启一侧门,严禁两侧门处于开启状态。
2、风淋室处于吹淋状态下,严禁开门(直到吹淋停止)。如进出人员强行打开前后门,造成电路损坏,后果自负。
出门程序
风淋室接通电源
打开后门,人员进入
出门时风淋室不吹淋,待后门完全关闭(锁定)后,直接打开前门(若后门在未锁定时推开前门,系统将被误导,变为无人吹淋),人员退出无尘室。
注:单节风淋室进出人次最多为2人/次。出门程序结束
图解说明:

原文来源:http://blog.f9jh1.cn/ 苏小姐 13570963006
| 上一篇:公司介绍 | 下一篇:风淋间操作安全规程参考 |

