![]() |
风淋室专题 佰伦风淋室已荣获多项国家专利! |
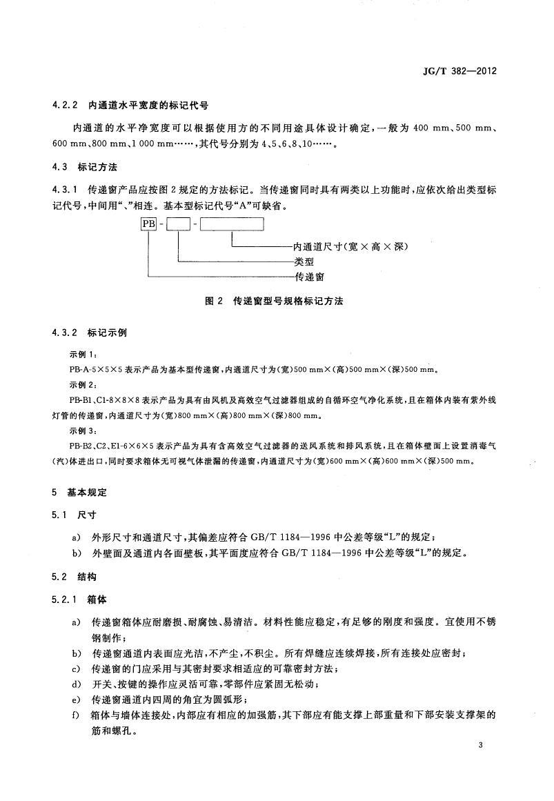
![]() |
服务热线:苏小姐 181-02663890 黄先生 135-70963007 |
产品分类
热门文章排行
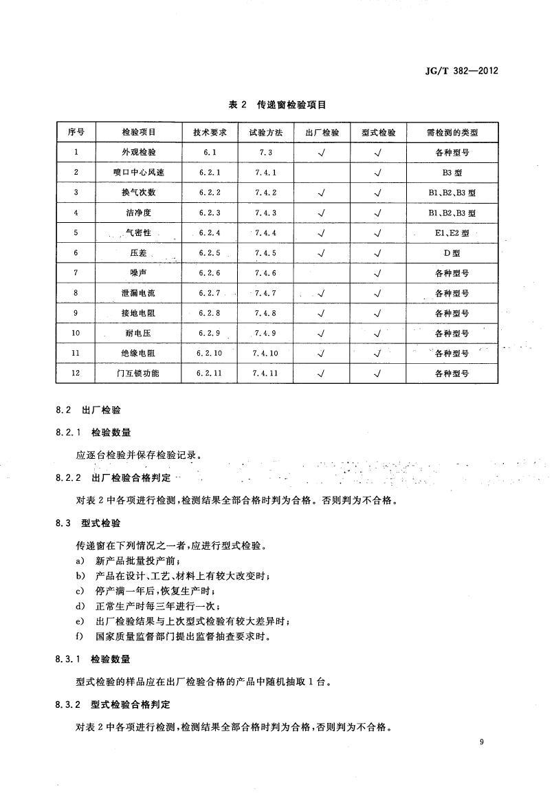
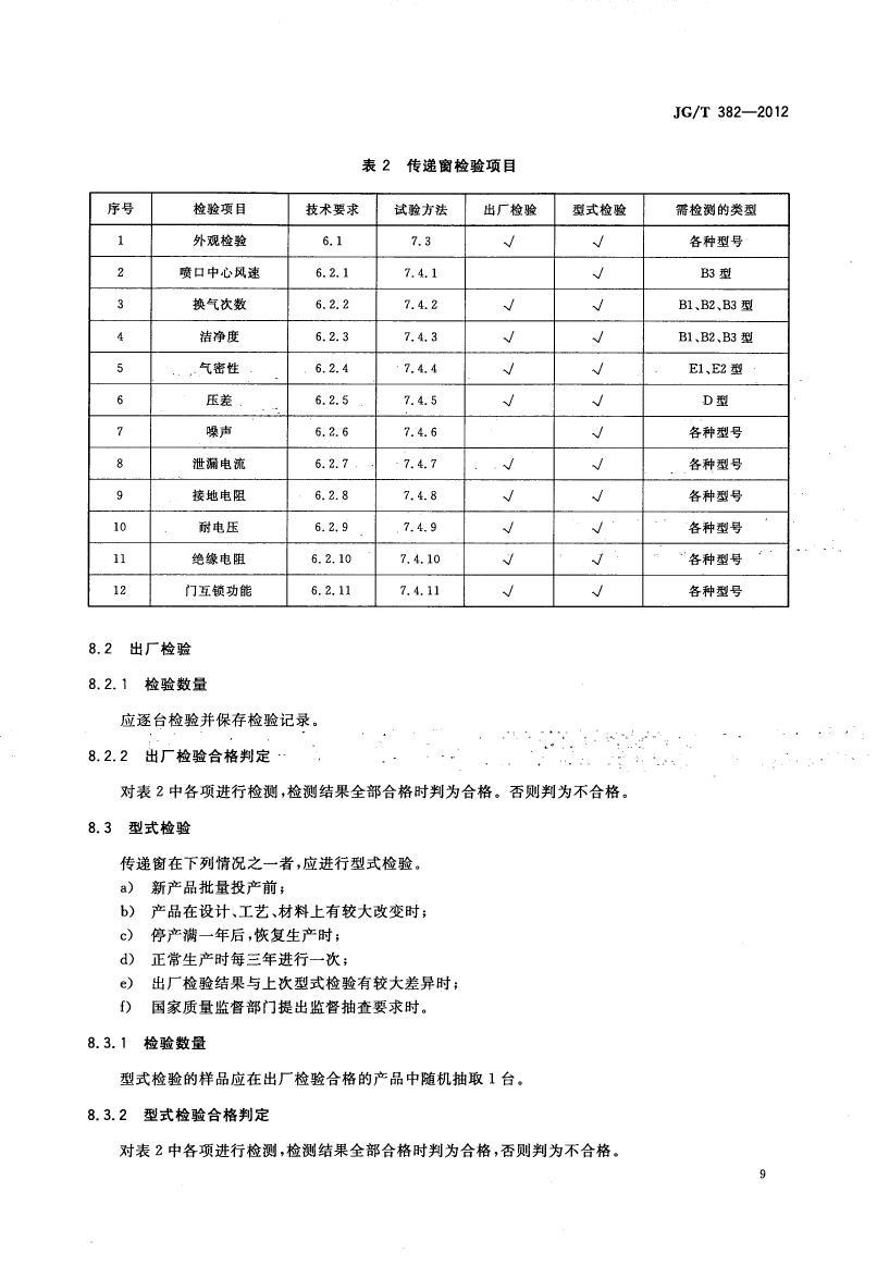
JG/T382-2012传递窗行业标准
发布时间:2016-07-18 11:01:43 浏览:19939















传递窗行业标准原文链接:http://blog.f9jh1.cn/article/20160718105549.html
原文来源:http://blog.f9jh1.cn/ 黄生13570963007
| 上一篇:公司介绍 | 下一篇:洁净棚与无尘车间相比优劣势有哪些?... |

